3 - PENGURUSAN TERTINGGI MBIP

Dato’ Haji Mohd Haffiz bin Haji Ahmad
Datuk BandarMerupakan Datuk Bandar Majlis Bandaraya Iskandar Puteri (MBIP) yang ketiga selepas Dato’ Haji Salehuddin bin Haji Hassan yang kini telah berkhidmat di Pejabat Kewangan Negeri Johor. Pengetahuan dan pengalaman yang cukup luas dalam tadbir urus kerajaan negeri menjadi ukuran pelantikan sebagai Datuk Bandar MBIP dan beliau komited untuk melaksanakan tugas dengan baik dan menggalas amanah yang besar dalam meneruskan agenda pembangunan bandar raya Iskandar Puteri ini.

Hajah Khasanah binti Sufa’at @ Supa’at
SetiausahaDilantik sebagai Setiausaha Majlis Bandaraya Iskandar Puteri pada 2 Januari 2023. Beliau berkelulusan Ijazah Sarjana Sains Pembangunan dan Pentadbiran Tanah dari Universiti Teknologi Malaysia dan Ijazah Sarjana Muda Seni (Kepujian) dari Universiti Sains Malaysia. Jawatan terakhir beliau sebelum dilantik sebagai Setiausaha MBIP ialah Pengarah Urusan PIJ Holdings Sdn. Bhd.
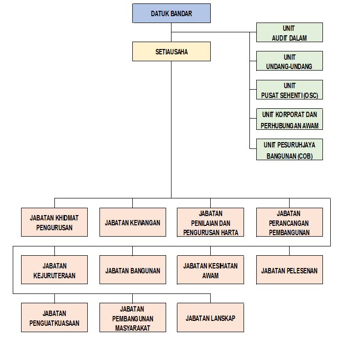
Carta Organisasi Majlis Bandaraya Iskandar Puteri
Majlis ini diketuai oleh seorang Datuk Bandar dan mempunyai 16 jabatan/unit. Dengan visi untuk menjadi sebuah bandar raya pintar, mampan dan sejahtera, MBIP komited untuk menyediakan persekitaran kehidupan yang aman, sejahtera dan berdaya saing untuk keseluruhan penghuni MBIP.